El objeto de esta tesis doctoral es mostrar y demostrar cómo el documental interactivo se constituye y se posiciona en los últimos años como nuevo género audiovisual con características propias y específicas.
Esta investigación argumenta como el medio digital interactivo ha afectado a las lógicas de producción, exhibición y recepción audiovisuales del género documental tradicional. Durante los últimos años, estas nuevas dinámicas han transformado los procesos comunicativos y la naturaleza de los diferentes actores implicados, dando lugar a un nuevo género que denominamos "documental interactivo".
A partir de una muestra de casos significativos, hemos elaborado un marco conceptual original con el objetivo de caracterizar el documental interactivo como género audiovisual específico, diferenciándolo a la vez de las formas convencionales de documental y de no ficción interactivas.
La primera parte de la investigación establece los precedentes y el contexto donde se desarrolla el ámbito del audiovisual interactivo. A partir del planteamiento de un estado de la cuestión general sobre el género documental y el medio digital interactivo, describimos el contexto principal donde se desarrolla este formato, la web, y el tipo de producto en el que se engloba, las aplicaciones interactivas . Se establece también en esta parte una introducción a los principales géneros de la no ficción interactiva, caracterizándolos y diferenciándolos entre ellos y entre los géneros de la no ficción audiovisual.
La segunda parte argumenta y justifica las razones por las que podemos considerar el documental interactivo como un nuevo género audiovisual, con características propias y específicas. Para situar el contexto adecuado, localizamos y describimos la aparición, consolidación y diversificación de este nuevo género, para llegar a formular una definición, una caracterización amplia y una propuesta taxonómica originales. También nos centraremos en la transformación de los procesos de producción y circulación, atendiendo a las nuevas lógicas y dinámicas actuales. Con el objetivo de establecer y delimitar el marco conceptual de manera precisa y concreta, hemos elaborado un modelo de categorización centrado en el análisis del nuevo género, modelo que aspira a ser también útil para la creación y producción de este tipo de documental. La investigación incluye también una evaluación del estado del arte del documental interactivo en relación a la temática tratada, la plataforma de acceso y la experiencia del usuario. Y el capítulo de conclusiones resume las principales aportaciones originales de la investigación, afirmando la pertinencia de la identificación del documental interactivo como nuevo y prometedor género audiovisual.
Documental, Medio Digital, Nuevos Medios, Comunicación Digital Interactiva, Documental Interactivo, Documental Transmedia, No Ficción Interactiva, Web, Internet, 2.0, Modalidades de Navegación, Modalidades de Interacción, Medios Colaborativos, Base de Datos, Interactividad, Narrativas transmediáticas
Documentary, Digital Media, New Media, Interactive Digital Communication, Interactive Documentary, Transmedia Documentary, Interactive Nonfiction, Web, Internet, 2.0, Modes of Navigation, Modes of Interaction, Collaborative Media, Database, Interactivity, Transmedia Storytelling
El objeto de este trabajo de investigación se centra en el estudio del proceso de convergencia entre dos ámbitos de la comunicación aparentemente muy diferentes, como, la evolución del género documental, por un lado, y la aparición delmedio digital y su rápida expansión en diferentes ámbitos en las últimas décadas, de la otra.
Si bien la historia del documental se inicia medio siglo antes que la del medio digital, ambos procesos han avanzado hasta llegar a un punto muy interesante de convergencia en el momento actual, y acercarse al concepto de la "singularidad tecnológica"(1). Los dos géneros se han encontrado en un medio propicio, como la red, gracias a unas infraestructuras y unas tecnologías que permiten una accesibilidad nunca experimentada, con respecto a la información ya los contenidos, una rápida navegación, altas prestaciones técnicas y la interacción entre los diferentes usuarios (2) . Todo ello ha propiciado la emergencia de diferentes formatos y la constitución de géneros nuevos, como es el caso del documental multimedia interactivo (3) .
La idea de este trabajo es proponer un primer estado de la cuestión sobre el desarrollo en paralelo, y hasta su confluencia, de dos líneas temáticas diferenciadas: la temática del género del documental, focalizada en una aproximación general, algunas propuestas de clasificación y sus modalidades de representación, y la del medio digital, centrada en el nacimiento, los precursores y su evolución.
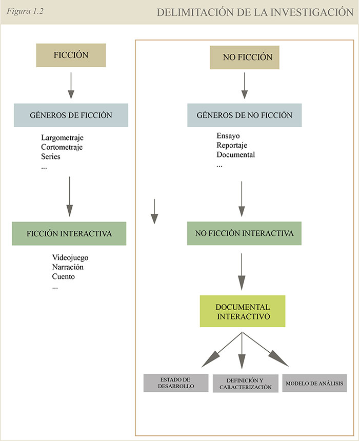
Hacia finales del siglo XX, y sobre todo a principios del XXI, las dos historias ya han recorrido parte de su camino de forma separada, han pasado sus pruebas, han sobrevivido en un entorno cambiante y han llegado a un grado de maduración notable. A partir de este primer contacto, cada género adopta un conjunto de propiedades y características propias del otro. En cierto modo, se produce un principio de fusión a partir de una atracción mutua: el género documental aporta sus variadasmodalidades de representación de la realidad, y el medio digital, las nuevas modalidades de navegación y de interacción. Situados en este punto de la narración, la gran pregunta es cuando llegaremos al clímax de esta historia y si el desenlace se resolverá con el característico final feliz o asistiremos a una posible rotura y separación, donde las diferencias serán irreconciliables. Nosotros somos los espectadores de esta interesante relación que ha establecido entre el documental audiovisual y la interactividad digital, y a nosotros nos corresponde la oportunidad temporal de ver y analizar si la fusión será completa o si el género nuevo no llegará a consolidarse plenamente como tal. La convergencia entre la parte audiovisual y la parte digital ya ha sido planteada por muchos autores, la cuestión importante es hasta dónde podemos llegar y qué nuevas formas de representación, navegación y de interacción aparecerán. Esta investigación limita su ámbito de estudio a losgéneros relacionados con la no ficción interactiva. Una no ficción que debe ser interactiva. Nos referimos a proyectos que divulguen algo, en los que exista al menos una forma determinada de interactuar con la interfaz del sistema a través de una navegación no lineal (donde el usuario tenga que tomar decisiones para avanzar), y que además se encuentren ubicados en Internet. En la figura 1.2 se delimita el interés de esta investigación.

Las preguntas principales que origina este trabajo y que pueden dar razón de la línea de la tesis doctoral posterior son las siguientes:
A partir de la reflexión que propone la investigación central de partida, elaborada a partir de la realización del trabajo de investigación, se plantea la siguiente pregunta inicial:
¿Se puede considerar el documental interactivo como un género audiovisual, y si es así, se pueden establecer unas pautas para su evaluación, diseño y producción?


A continuación se formulan las hipótesis que se pretenden demostrar en este trabajo de investigación:

Como hemos sugerido, el objetivo central de este trabajo -y de la línea de tesis doctoral propuesta- es analizar el estado del desarrollo del documental multimedia interactivo y argumentar la conveniencia de adoptar un modelo de análisis del nuevo género, tanto a efectos de la evaluación de los documentales existentes como de la aportación de pautas para su diseño y producción (4).
Desde un punto de vista teórico, nos interesa centrar la aportación de esta investigación en el ámbito de las fuertes implicaciones que se empiezan a producir entre lo que llamamos el terreno del multimedia interactivo y las obras de difusión cultural y didácticas, especialmente las del género divulgativo y documental.
Partiendo de las posibilidades que ofrece el entorno web colaborativo actual, nos proponemos realizar una aproximación teórica a diferentes modelos que pretenden explicar historias caracterizadas por una nueva y creciente interacción con el usuario: el nuevo planteamiento actual conlleva el abandono progresivo de las historias lineales (que comienzan en un punto determinado y terminan en un punto final decidido anteriormente por el creador) y se desplaza hacia un esquema más nodal y bifurcado, donde cada usuario-interactor puede escoger su itinerario y llegar a un final diferente.
El objetivo general del trabajo es describir, clasificar y analizar un conjunto de películas interactivas de temática documental. Este proceso tomará como punto de partida la red y las aplicaciones fuera de línea e irá ampliando posibilidades hasta definir el ámbito deseado: los documentales interactivos y sus diferentes soportes de exhibición. A continuación enumeramos y describimos los objetivos de la investigación efectuada, los cuales hemos dividido entre generales y específicos.

La metodología principal parte del estudio comparado de la evolución de los dos ámbitos audiovisuales objetos del trabajo, el documental convencional y el medio digital interactivo, para llegar a identificar y examinar las grandes líneas teóricas y aplicadas de confluencia entre los dos ámbitos (ver tablas 1.1 y 1.2). La lectura y análisis de obras teóricas en los dos ámbitos descritos (5) conforman la base metodológica para realizar la investigación central de partida.
Respecto del género documental, el análisis se centra en las obras de tres de los autores más representativos: Erik Barnouw (Barnouw 1996), Richard M. Barsam (Barsam 1992) y Bill Nichols (Nichols 1991, 1994 y 2001). También hemos consultado aspectos importantes de otros autores como Michael Renov (Renov 1993 y 2004), Paul Rotha (Rotha 1952 y 1970), Michael Rabiger (Rabiger 1989), Elisenda Ardèvol (Ardèvol 1994, 1996 y 1998), Jan Breschand (Breschand 2002), Josetxo Cerdán y Casimiro Torreiro (Cerdán & Torreiro 2005), Alan Rosenthal (Rosenthal 1988 y 2005), y Magdalena Sellés (Sellés 2008). La focalización principal recae en Barnouw, Nichols y Renov, ya que son autores que ofrecen clasificaciones de las diferentes modalidades o tipologías que pueden ser útiles a la hora de plantear ciertas equivalencias con las diferentes modalidades de navegación y de interacción. Además, sus categorizaciones pueden considerarse entre las más aceptadas en un ámbito tan difícil de delimitar como el de la categorización documental. Por otra parte, cabe destacar que a medida que se ha estudiado y analizado la historia del documental, se han obtenido de diferentes bibliotecas y de la red la mayoría de obras representativas de este extenso ámbito. Así pues, el visionado de numerosas piezas ha acompañado, a modo de seguimiento y análisis audiovisual, el desarrollo de la parte histórica. De esta manera hemos confeccionado una base de datos audiovisual sobre autores, teorías, obras y películas de referencia del género documental.

En relación al medio digital, el análisis se basa en los conceptos teóricos sobre narrativa interactiva y cultura multimedial de autores como Lev Manovich (Manovich 2002), Janet Murray (Murray 1999), George P. Landow (Landow 1995, 1997 y 2005), Raymond Kurzweil (Kurzweil 1987, 1998 y 2005), Marshall McLuhan (McLuhan, 1985 y 1987) y Ted Nelson Nelson (1970, 1981 y 1997). Hemos tenido especialmente en cuenta los autores innovadores de nuestro entorno próximo: entre ellos destacamos Xavier Berenguer (Berenguer 1991, 1995, 1996, 1997, 1998, 2000, 2002 y 2004), Ignasi Ribas (Ribas 1998, 2000, 2001, 2008, 2009 y 2010), Lluís Codina (Codina 2009, Codina & Rovira 2006), reconocido especialista en la documentación en línea, Carlos A. Scolari (Scolari 2004a y 2004b, 2005, 2008 ª, 2008b, 2008c y 2009) o Hugo Pardo (Pardo 2005, Cobo & Pardo 2007), especializados en comunicación móvil y narrativa interactiva, entre otros. Además, a partir de una intensiva investigación de la web, se han recopilado valiosos recursos extraídos de universidades de todo el mundo y de diferentes redes (a partir de metabuscadores). Y también unas cuantas websites y blogs han resultado de gran ayuda a la hora de localizar y seleccionar las obras existentes sobre el género actual.

En relación al documental interactivo, el análisis se centra en un conjunto de autores que no siempre hacen referencia a este término pero si que lo abarcan en alguna de sus facetas. Hay que remarcar que, como se ha indicado anteriormente, el terreno que analizamos no dispone de investigación y delimitación consolidadas, lo que hace difícil seleccionar un corpus sólido de autores y especialistas en la materia. El análisis de partida se ha centrado en autores reconocidos en el ámbito interactivo que han manifestado una cierta voluntad de teorización o de producción documental, como Glorianna Davenport y Mike Murtaugh (1995), Timothy Garrand (1997), Nick Monfort (2003) o Chris Crawford (1992, 2002). Actualmente, la investigadora principal en este terreno específico es Sandra Gaudenzi (2009, 2012), seguida de otros autores teóricos como Denis Porto Reno (2007, 2008, 2011), Julia Scott-Stevenson (2011 y 2012), Mandy Rose (2012), Hanne-Lovise Skartveit (2007), Mitchell Whitelaw (2002), Insook Choi (2009), Gene Youngblood (2001), Stuart Dinmore (2008), Andre Almeyda (2010), Kate Nash (2011) o Connor Britain (2006 ).
También ha resultado muy útil el estudio Documentary and New Digital Platforms: an Ecosystem in transition (2011), del Observatori Documental Canadiense, y en general otros estudios de observatorios en general de Canadá, Francia e Inglaterra, basados ??en el el estado del documental en relación a las nuevas plataformas digitales de producción y exhibición. También hay que señalar que desde 2011 se celebra un simposio, reconvertido después en conferencia, dedicado exclusivamente al documental interactivo (i-docs Symposium 2011, i-docs Conference 2012).
El hecho de haber ido como ponente y colaborador en la primera edición y como ponente y ayudando en la organización en la segunda, me ha aportado conocimientos y elementos de profundización con el objetivo de poder completar las carencias teóricas que debe afrontar, por falta de investigación previa, esta tesis doctoral. La grabación completa de los dos eventos y su posterior audición y análisis han supuesto un valor añadido para completar también las carencias teóricas, pues son pocos todavía los documentos que hablan y describen este género, muchos aún en proceso de edición y publicación. Aún con ello, hay que señalar que los años 2011 y 2012 han sido dos años sin precedentes en todos los ámbitos de este género particular. También cabe mencionar que la estancia de investigación doctoral en Toronto, Canadá, efectuada a finales del 2011 y principios del 2012 (Future Cinema Lab, Universidad de York), y la de Boston, Estados Unidos, efectuada en enero de 2013 (Harvard MetaLab, Universidad de Harvard), me han permitido realizar diferentes reuniones y entrevistas con expertos, practicantes y organizadores en la materia, obteniendo información muy valiosa también para complementar los limitados recursos existentes. Entre las personas entrevistadas, destaco Katerina Cizek (Highrise / NFB), Gerry Flahive (Productor/NFB), Richard Lachman (Universidad Ryerson), Carloyn Steele (Universidad de York), Gail Vanstone (Universidad de York), Brenda Longfellow (Universidad de York), Seth Feldman (Universidad de York), Matthew Battles (Harvard MetaLab) y Kara Oehler (Harvard MetaLab).

Para establecer una categorización del nuevo género documental interactivo estamos elaborando una base de datos donde poder situar y ordenar cada documento, a partir de los siguientes parámetros:
1. El documento debe utilizar tecnología digital desde el punto de vista de la interacción fuerte (debe involucrar al usuario hacia un tipo de respuesta física, en el sentido fuerte del término), la cual requiere un usuario activo en vez de un espectador pasivo, es decir, que la toma de decisiones del usuario se considere un requisito básico para avanzar en la historia.
2. El documento debe mostrar una voluntad de representación de la realidad con la intención de documentar una situación de una manera concreta (lo que caracteriza la parte documental).
3. Para ser considerado propiamente un documental multimedia interactivo, debe incluir al menos una modalidad de navegación o interacción (lo que caracteriza la parte interactiva digital).
Esta base de datos, que se plantea de libre acceso, tiene el propósito de establecer una selección de categorías que faciliten la clasificación de las obras existentes. También pretende animar a los interactores a participar de diferentes maneras: con la aportación de sugerencias para su mejor implantación o con la inclusión de sus propuestas en la línea generativa o de sus opiniones en un foro, etc.
Como ya se ha indicado, la tesis se ubica en la confluencia de dos campos - el género documental y los medios interactivos - y se propone desarrollar un mapa teórico-analítico de este territorio de frontera. La investigación se presenta como una exploración de un territorio poco estudiado y poco delimitado en el que se están generando nuevas experiencias de comunicación.
Este territorio desconocido se conforma a partir de dos ingredientes básicos, el género documental y el medio digital. Para llegar a formular una conceptualización coherente sobre el campo que nos ocupa, hay que conocer a fondo previamente los dos terrenos señalados. Por tanto, en el segundo capítulo se elabora un estado de la cuestión conceptual y aportan elementos de conocimiento respecto a estos dos campos concretos. La tercera parte del segundo capítulo completa este extenso y detallado estado de la cuestión planteando un eje cronológico ramificado que presenta una historia combinada y paralela de los dos ámbitos objeto de estudio hasta su fusión, una innovadora propuesta que hasta ahora no ha sido planteada directamente .
La tesis se propone desarrollar un corpus teórico y analítico y aplicarlo a un conjunto de obras representativas de documental interactivo, así como analizar los procesos de convergencia (mediática, narrativa, productiva, tecnológica, etc.). La comunicación está experimentando procesos de contaminación y de hibridación que desbordan las anteriores divisiones académicas y analíticas. Esta investigación apunta precisamente a indagar en un tipo de producción híbrida de la que conocemos muy poco.
Las aportaciones de la tesis son variadas. Por un lado, se propone analizar un territorio relativamente virgen - el documental interactivo - dentro del ámbito académico. La investigación permitirá no sólo abrir camino en este territorio sino también profundizar en las líneas de investigación del Departamento de Comunicación de la Universidad Pompeu Fabra centradas en el estudio de la producción audiovisual y sobre todo interactiva. En efecto, esta investigación se vincula con otras líneas de trabajo que actualmente se desarrollan en el grupo UNICA (Unidad de Investigación en Comunicación Audiovisual) del Departamento, especialmente en el campo de las narrativas transmediáticas. Cuando se analizan las producciones Crossmedia, a menudo se acaba hablando de la producción de ficción o la informativa. En este sentido, nuestra investigación expande esas miradas al proponer de entender el documental interactivo como una experiencia convergente y de mezcla de formatos donde se combinan lenguajes y medios, y donde los usuarios tienen cada vez un papel más destacado.
Por otra parte, la tesis propone también un modelo de análisis del documental interactivo que en parte desborda el mismo objeto de estudio. La base teórica en que se funda el modelo de análisis posibilita la construcción de un instrumento flexible y aplicable más allá del género documental. El modelo podría ser aplicado a otros textualidades interactivas propias de otros géneros (ficción, información, etc.).
Finalmente, debemos apuntar que la investigación tiene desde sus inicios un alto grado de visibilidad. Los avances del estudio se han difundido a través de un sitio web , el cual se irá enriqueciendo con las nuevas aportaciones hasta convertirse en una verdadera plataforma en forma de observatorio sobre el estudio del documental interactivo (Inter-doc.org ). Además, la tesis doctoral ha sido planteada y elaborada para dos versiones: por un lado, la de documento escrito estándar para ser publicada, y por otro, una versión en formato electrónico, de tal manera que muchas palabras se convierten en hipervínculos que permiten enlazar a páginas web de la red (cuando la publicación se encuentre en línea) o entradas de la propia plataforma. Por lo tanto, esta tesis incorpora la línea de la producción multiplataforma pero con las limitaciones de un documento teórico de investigación: en el nivel académico más bajo, el documento se publicará escrito, a un nivel intermedio, el documento estará disponible en línea y muchos de sus contenidos serán enlaces activos en la plataforma interactiva complementaria de la tesis o en otras páginas de la web, y finalmente - con capacidad de interacción en sentido fuerte -, concebimos su desarrollo en dos direcciones: por un lado, la creación de una plataforma que actúe como un observatorio de investigación y que se pretende consolidar como sitio de referencia del sector, y por otra, de un experimento práctico a través de la creación de un proyecto que reflexiona sobre el mismo ámbito de la investigación: un documental interactivo sobre el género del documental interactivo. A continuación ofrecemos un resumen del diseño de las diferentes partes del proyecto interDOC:
"An Interactive Doctorate on interactive documentary (IDT)"
[InterDOC = Interactive Doctorate thesis + interactive documentary platform]
InterDOC es una tesis doctoral interactiva (TDI) y una plataforma web sobre el documental interactivo. Se puede consultar una tesis doctoral de forma lineal (libro), lineal partida por capítulos con hipertexto expandido (web) o de forma no lineal (contenidos dispuestos en cinco grandes apartados). En definitiva, se configura como una herramienta educativa y pedagógica en relación al estudio, análisis, producción e intercambio del documental interactivo. InterDOC propone tres modos diversos de acceder a la información:
- Lineal: Tesis entera visualizable en línea y descargable en formato PDF. Si se quiere leer el texto de manera tradicional y clásica, se puede visualizar entero en línea y/o descargar un PDF con la tesis doctoral entera.
- Lineal expandida: Tesis partida por capítulos en formato hipertextual con enlaces a los diferentes apartados y a la red. Si se quiere profundizar en ciertos pasajes y/o informaciones concretas, se puede consultar la versión lineal expandida y enlazar con diferentes apartados de la plataforma y vínculos externos de la red.
- No lineal: Cinco grandes apartados con los contenidos estructurados de forma ordenada por bloques. Si se quiere buscar cualquier información de manera concreta, se puede acceder a los índices de las páginas de información estática e ir al artículo en cuestión que aparece referenciado.
En relación a los textos de las obras de referencia estudiadas y analizadas durante la investigación, la citación será textual si la fuente original se encuentra redactada en catalán o español. En el caso de los textos en inglés y otras lenguas, en los casos breves - una frase o dos como máximo - la traducción será propia y en el idioma original de la tesis doctoral, pero si el texto supera esta extensión, preferimos no asumir tareas de traducción y por esta razón mantendremos los textos en el idioma original. Anteriormente o posteriormente al texto en idioma original se realizarán precisiones y en cierto modo se traducirán las ideas, a pesar de ser expresadas con otras palabras. A continuación presentamos algunas de las posibles líneas de investigación que queremos concretar en la tesis doctoral.
En primer lugar, y desde el punto de vista teórico, procederemos a la elaboración y la delimitación de la propuesta del modelo de análisis del documental interactivo. El modelo de análisis se aplicará en su totalidad a un ejemplo representativo seleccionado . Una vez se haya elaborado y aplicado la propuesta, habrá que hacer una reconsideración a fondo del modelo y aumentar, disminuir o modificar, en su caso, las modalidades, submodalidades y categorías referentes al género estudiado. Seguidamente, aplicaremos una parte de la propuesta, la que hace referencia a las modalidades de navegación e interacción, a un conjunto significativo de ejemplos de caso.
En segundo lugar, y una vez contrastado el modelo de análisis, procederemos a la clasificación sistemática de las obras representativas del género, que haremos visible a través de una base de datos abierta, interactiva y consultable en línea.
En tercer lugar, desde la vertiente de la producción interactiva, se plantea la realización de dos proyectos concretos como ejemplos de caso práctico: el primero consistirá en la producción teórica y técnica (proyecto y realización) de una plataforma web centrada en el análisis e intercambio del documental interactivo (InterDOC). El segundo será una obra del propio género que reflexionará sobre el propio género, es decir, un meta-documental interactivo (COME/IN/DOC) .
Finalmente, para poder llevar la teoría al terreno práctico y viceversa, se producirán un conjunto de proyectos que darán fe y validez a los argumentos e hipótesis planteados. El fruto de la investigación - teoría - se llevará a la práctica - producción - desde el ámbito de la enseñanza académica universitaria - docencia -, intentando de esta manera hacer confluir estos tres ámbitos concretos.
Estos estudios creativos de carácter práctico - plataforma web y ejemplos de documentales interactivos - potenciarán la propiedad intrínseca del discurso interactivo, el hecho de incluir la gestión de las acciones del usuario. También intentarán mostrar, en la práctica, como la detección de nuevas formas de hacer converger diversos medios en el discurso digital ha comportado la existencia de nuevas modalidades de navegación e interacción, y cómo estos dos sistemas pueden establecer vínculos y lazos a partir de una estructura interconectada, uniendo diversión y aprendizaje, gran factor diferencial y valor añadido de estas producciones. En resumen, podemos esquematizar en las siguientes las líneas de análisis previsibles.
La primera parte de la investigación establece los precedentes y el contexto donde se desarrolla el ámbito del audiovisual interactivo. A partir del planteamiento de un estado de la cuestión general sobre el género documental y el medio digital interactivo, describimos el contexto principal donde se desarrolla este formato, el web, y el tipo de producto en el que se engloba, las aplicaciones interactivas. Se establece también en esta parte una introducción a los principales géneros de la no ficción interactiva, caracterizándolos y diferenciándolos entre ellos y entre los géneros de la no ficción audiovisual.
El segundo y el tercer capítulo conforman la primera parte de la investigación y tienen como finalidad situar el contexto de la investigación a partir de un seguimiento y enumeración tanto de las diferentes épocas que han marcado el documental como género, como de los diferentes ámbitos que han influido y/o originado la cultura multimedial actual. El objetivo fundamental de estos primeros capítulos es la ordenación de autores, de estudios, de trabajos y de aplicaciones para llegar a plantear dos sistemas omnicomprensivos de la evolución paralela experimentada por el género documental y la comunicación digital interactiva hasta hoy, los cuales se corresponden con la primera parte de la aportación original de la investigación. El segundo capítulo también intenta delimitar el contexto en el que se enmarca este nuevo formato interactivo, la red, y establecer las diferencias entre lo que se considera interactivos divulgativos en línea y fuera de línea. Finalmente, se presenta un extracto de la propuesta de evolución histórica paralela experimentada por el medio digital y el género documental hasta su confluencia. El tercer capítulo plantea una introducción y división de los principales géneros relacionados con la no ficción audiovisual e interactiva, y al mismo tiempo establece una sólida base teórica para comprender la naturaleza híbrida de fórmulas que caracteriza este tipo de producciones.
La segunda parte de la investigación argumenta y justifica nuestra tesis de fondo: que el documental interactivo se está constituyendo como un nuevo género audiovisual, con características propias y específicas. Los capítulos cuarto, quinto, sexto, séptimo y octavo centran el objeto de estudio de esta investigación y conforman, con el noveno, la segunda parte de la investigación. El capítulo cuarto identifica y describe la aparición, consolidación y diversificación de este nuevo género, contexto imprescindible para conocer, evaluar y llegar a formular una definición y una propuesta taxonómica en el quinto. El quinto capítulo se propone examinar las diferentes lógicas o formas de organizar y construir el discurso documental sobre la realidad entre los documentales lineales y los documentales interactivos. En la parte final de este capítulo argumentamos la aportación quizá más personal del trabajo de investigación: a partir de diferentes ideas y planteamientos, proponemos una posible definición de documental interactivo, un conjunto de características concretas y una propuesta de taxonomía. El capítulo sexto reflexiona sobre las transformaciones de los procesos de producción y circulación y aplica la propuesta de taxonomía analizando un volumen de proyectos representativo. En el capítulo séptimo se realiza una evaluación del estado del arte en relación a la temática, la plataforma y la experiencia del usuario, destacando las tendencias más significativas. El octavo capítulo plantea y desarrolla un posible modelo de categorización para el análisis y para la producción, aplicable al campo del documental interactivo, y que se aplica a un ejemplo concreto y/o estudio de caso significativo. Queremos remarcar que la confección de este modelo, de una complejidad notable, la consideramos una de las aportaciones originales y fundamentales más importante de esta tesis doctoral.
El capítulo noveno establece unas conclusiones articuladas a partir del análisis de los diferentes capítulos previos. A partir de la búsqueda de un conjunto de aplicaciones que responden a determinados parámetros relativos al ámbito del documental interactivo, y de un análisis en profundidad de los ejemplos más relevantes y del papel primordial que juegan las modalidades de navegación no lineal y de interacción digital, se detectan posibles nuevas formas de navegación y de interacción con el interactor, al tiempo que se prevén y describen cuáles pueden ser las nuevas modalidades navegacionales y de interacción resultantes en los estadios próximos de la web. En el siguiente esquema se ofrece la distribución de capítulos del trabajo de investigación.
1.15 Esquema de la distribución de capítulos de la tesis doctoral
Notas aclaratorias al pie de la página
1. La singularidad tecnológica es una teoría que predice que llegará un día en un futuro cercano en el que los ordenadores tendrán la capacidad de diseñar otros ordenadores mejores que un ser humano. La teoría afirma que llegaremos a un punto en que perderemos el control ya la vez la capacidad de comprender cómo evolucionan estos nuevos ordenadores y sistemas complejos. Este hecho se llama "singularidad" por analogía con la singularidad que estudian los físicos. Dentro de estas singularidades, las leyes de la física conocida dejan de ser válidas-como la singularidad existente en el interior de los agujeros negros y también en el origen del Big Bang-y es imposible realizar ningún tipo de especulación ni de predicción sobre lo que sucederá más adelante. Es un ámbito desconocido. Se puede comprender mejor el concepto y lo que conlleva a partir de la lectura de La singularidad está cerca, de Raymond Kurzweil (2004). Consultar: http://www.singularidadtecnologica.com/2009_02_01_archive.html(volver)
2. Manuel Castells, en La Era de la información (1997 y 1998) y en La Galaxia Internet (2001), argumenta que la tarifa plana ha sido uno de los elementos clave que ha permitido una accesibilidad ilimitada a la red ya sus contenidos, y también la progresiva ancho de banda ha hecho posible más rapidez y más eficiencia en la gestión, la navegación y la descarga de contenidos. Ignasi Ribas, en el sentido de Castells, comenta: "A medida que el ancho de banda de las redes se acerque a la de los dispositivos locales actuales, todos los posibles usos creativos de la interacción a través de elementos multimedia deben poder traspasar a ellos sin problemas para enriquecerse a más con las posibilidades de actualización y deslocalización del contenido y con las de la autoría o participación compartida e inmediata específicas de la interacción en red "(Ribas, 2000:9). Y en los últimos años la nueva web participativa ha propiciado la posibilidad de generar contenidos por parte de los propios usuarios de la red (el usuario deja de ser un consumidor y se convierte en un emisor o productor de contenidos en un medio en el que la autoría ya no es individual, sino colectiva y compartida. Esta tendencia se está acentuando de manera significativa en la comunicación, a través de dispositivos móviles (Castells, 2006:388). (volver)
3. Como destaca Sandra Gaudenzi (2009) en su trabajo de investigación Digital interactive documentary: from representing reality to co-creating reality, el cual relaciona los documentales interactivos digitales con los sistemas cibernéticos descritos por Varela y Maturana (1980 y 1987), cuando nos referimos a los documentales interactivos nos referimos a "documentales digitales interactivos que no sólo utilizan un soporte digital que podría ser cualquier soporte existente, desde vídeo digital hasta teléfonos móviles o la red, sino que también requieren un tipo de interacción física corporal de el usuario-participante, una participación que va más allá del acto mental de la interpretación, con el objetivo de identificar diferentes lógicas de documentación de la realidad y modelos nuevos de subjetividad posibles "(Gaudenzi, 2009:4).Consultable en línea en:
http://www.interactivedocumentary.net/wp-content/2009/07/sg_panel-yr3_2009_overview.pdf. (volver)4. En cierto modo, como Berenguer (2007) y otros expertos en los entornos digitales argumentan, el documental multimedia interactivo es un género emergente que se encuentra próximo a experimentar una cierta "singularidad tecnológica", ya que el autor pierde el control absoluto del obra y de su flujo lineal y se ve condicionado por unos parámetros que permiten que el interactor (ya la vez participante) forme parte del sistema e incluso lo modifique, como si fuera un sistema vivo. Gaudenzi (2009) describe de la siguiente manera la diferencia básica entre documentales lineales y no lineales, y justifica a la vez su aportación a la investigación: “This is one of the differences between linear and interactive documentaries: digital interactive documentaries can be seen as “living systems” that continue to change themselves until collaboration and participation is sustainable, or wished by the users, or by the systems that compose it. In order to see the documentary as a system in constant relation with its environment, and to see it as “a living system” I propose in this research to use a Cybernetic approach, more precisely a Second Order Cybernetic approach, and to see the documentary as an autopoietic entity with different possible levels of openness, or closure, with its environment” (Gaudenzi, 2009:6). El nuevo género y los nuevos modos de interacción resultantes contarán con características generativas por parte del usuario (también emisor de contenidos) y, en este punto, el autor (de la misma manera que el científico o el programador) pierde el control sobre el flujo de su obra, y el género adquiere connotaciones desconocidas. El resultado final del documental (lo que se dice) y el orden discursivo (como se dice) puede acabar tomando formas muy diferentes a las que contemplaba el director o el guión de la obra en un estadio inicial. (volver)
5. Cabe señalar que en la metodología (texto y tablas) se hace referencia a un conjunto de autores representativos de cada ámbito, pero eso no significa que en este trabajo de investigación se analicen las obras de todos los autores citados, pues lo que se pretende es avanzar el posible cuerpo teórico que se estudiará de cara a la elaboración de la tesis doctoral. (volver)
6. Esta historia cuenta con un índice de etapas y movimientos, una cronología propia en forma de listado ordenado en el tiempo y el desglose de las diferentes etapas de ambos terrenos de forma paralela y secuencial. Un conjunto de ejes cronológicos complementan la parte textual principal, pensados ??para situar al lector de manera más sinóptica y esquemática. Finalmente, un extenso anexo conformado por un conjunto de notas sobre el texto principal, biografías e imágenes permiten ampliar la información ya sea a través de este trabajo de investigación o a partir de una extensa bibliografía y webgrafía de toda la historia del género documental y del medio interactivo. Para hacer más comprensible tal volumen de información, se ha creado una leyenda donde se relaciona cada tema con un color determinado, de tal manera que resulta mucho más sencillo y rápido buscar lo que interesa y relacionarlo con el contenido adicional presente en los anexos. Toda esta información, que por razones de extensión no se ha podido incluir en este trabajo, se espera publicarla en una monografía posterior y la plataforma con contenidos expandidos InterDOC. (volver)
7. Ver apartado de la web personal del autor: http://www.agifreu.com/web_dmi/index_act_web_2010_cas.html (volver)
8. La gran mayoría de la investigación efectuada proviene de textos en inglés, ya que la escasa bibliografía existente proviene de países de habla anglófona y francófona principalmente, como Canadá, Reino Unido y Francia, a parte de otros.
9. Debido a la extensión de la investigación, hemos considerado adecuado proceder con la aplicación del modelo de categorización a un solo ejemplo, aunque se espera realizar, a partir de una estancia post-doctoral posterior a esta investigación, la aplicación del modelo completo a las diferentes categorías propuestas en relación a la propuesta que planteamos en el séptimo capítulo. En esta investigación post-doctoral se pretende también realizar una derivación más práctica del modelo teórico de categorización y análisis actual enfocada hacia el sector de la producción, como herramienta útil y versátil para empresas y practicantes.
10. Durante la asistencia a los principales eventos relacionados con la temática (2010-2012), se han ido realizando entrevistas a los más destacados teóricos y productores de este ámbito. Del mismo modo, se han editado diferentes vídeos con los ejemplos ordenados por cronología y etapa como se describe en nuestra propuesta original del cuarto capítulo. La unión de la propuesta cronológica con los diferentes bloques donde los diferentes especialistas reflexionan sobre los principales temas de interés e intentan responder a las preguntas de investigación planteadas en esta investigación, pretende convertirse en otra herramienta disponible para aproximarse a este ámbito desde otra óptica. Una vertiente más audiovisual y lúdica de lo que puede proponer, de entrada, un denso y hermético texto teórico. Y de esta manera, como proponemos en el ámbito educativo, ofrecemos una manera alternativa y más entretenida al interactor para involucrarse, jugar y aprender. Finalmente, cada bloque ofrecerá un conjunto de enlaces activos en el documental que expandirán el documental hacia otros vídeos y entrevistas, portales y páginas webs y la propia plataforma interDOC.